3月9日,李克强总理参加陕西代表团审议时,发出“治霾良策征集令”,表达了对生态建设与发展协调同步的深切愿望。
面对打赢“蓝天保卫战”这项艰巨任务,大数据可以发挥用武之地。大数据技术,通过整合外部数据资源,激活内部数据价值,开发更多数据应用,形成了解决雾霾难题更优的常态方案。
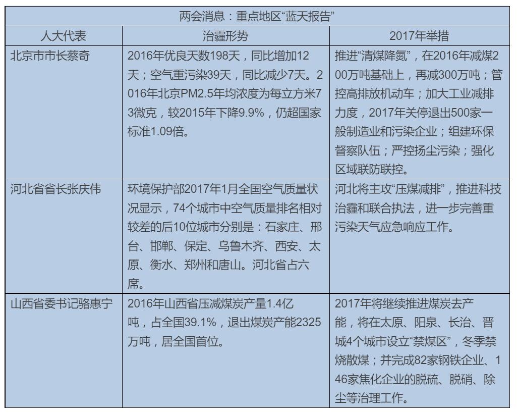
重点地区两会成绩单,精准治霾刻不容缓
2017年两会,治理雾霾相关提案广受关注,能源大省、直辖市承受着艰巨的“迎回蓝天”的使命。

大数据发挥用武之地,监控、预测雾霾
据了解,传统的重污染天气预测工作需要6小时左右的模拟运算时间,无法快速实时发布,而大数据可以在几秒钟之内快速算出重污染空气质量数据。
雾霾相关大数据,主要包括当前空气质量数据、气象条件、未来天气预报三类数据。空气质量数据并不是单纯的空气质量站点数据,而是以某空气质量站点为圆心,囊括了方圆300公里范围内所有的与空气质量相关的数据,比如空气质量站点数据、交通流数据、气象数据、厂矿数据、人口流动数据、路网结构等。
大数据预测雾霾要靠数据的多元融合,不仅看空气质量数据,还要看与之相关的气象数据、交通流量数据、厂矿数据、城市路网结构等不同领域的数据,不同领域的互相叠加,相互补强,从而预测空气质量状况。
空气质量检测数据的采集,数据源来自2771个环境监测站的检测数据,以及第三方数据,包括民用级空气检测仪、群众拍照的污染图片等,以及其他地理信息、设备等相关数据。这些数据通过清洗、脱敏、建模、可视化后,可以形成一个大数据智能化平台,实现重点城市空气污染指数的集中监控。
以北京雾霾天气为例,利用大数据智能化平台,抓取到近期北京空气污染监控数据、地理信息库数据、历史预案场景数据、应急资源库数据、实时交通数据、北京及其周边重度污染企业数据等,进行数据可视化解析,根据这些数据,相关部门在进行统一指挥调度时,可以持续监测应急资源调配、及时信息公开,当PM2.5浓度上升速度过快时,可以采取紧急措施,例如关闭工厂、限制汽车上路数量、学校停课等,还可以进行空气污染的持续监测,若生成衍生污染,还可进行剩余应急资源的及时调配。